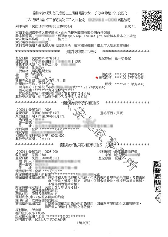
一、取得建物謄本

   入手方法:①請屋主提供

        ②親至地政局或市政府申請

        ③上「全國地政電子謄本系統」網站申請

  如底下範例

   

二、評估自己的營業項目是否有觸及到必審項目

F206050 寵物食品及其用品零售業

F214030 汽、機車零件配備零售業

F299010 成人用品零售業

F501050 飲酒店業

F501060 餐館業

F501990 其他餐飲業

H703120 自助儲物空間業

I301050 實境體感應用服務業

J701010 電子遊戲場業

J701020 遊樂園業

J701030 視聽歌唱業

J701070 資訊休閒業

J702030 特種咖啡茶室業

J702050 舞廳業

J702060 舞場業

J702070 酒家業

J702080 酒吧業

J702090 夜店業

J801030 競技及休閒運動場館業

J802010 運動訓練業

JA01010 汽車修理業

JA01990 其他汽車服務業

JA02020 機車修理業

JI01010 互動式情境體驗服務業

JF01010 傳統整復推拿業

JF01020 按摩業(視障按摩業者除外)

JF01030 腳底按摩業

JZ99020 三溫暖業

JZ99110 瘦身美容業

JZ99180 寵物美容服務業

以上這30項為必審項目,也就是說,在設定公司的營業項目中,如果有任何一項,是被涵蓋這30項裏頭的,那麼那一項就一定要通過審查後,才能在該地址登記。如果涉及到二個營業項目的話,當然這兩項就都要審查,才能開始營業。例如,想要在忠孝東路4段X巷X弄X號的地址,開餐廳,那麼我就得要用「F501060 餐館業」送預審;但如果我開的是貓咖啡廳,除了提供鏟屎官們用餐外,還有賣他們主子的罐罐,那麼就要用「F501060 餐館業」、「F206050 寵物食品及其用品零售業」這兩項送審查。

   

那如果想要經營的營業項目不在這30項裏面,一樣要做地址審查,只是不用排優先順序,挑一、二個主要經營的項目送審就可以了。

   

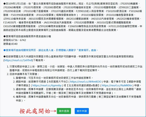
三、開始預審,先找既有的

登入【營業場所預先查詢】系統

先查,自己要做的營業項目,在那個地址是不是已被查詢過。

   

   

跑出38個結果,也只能一個一個點選進去看,是不是有我們要送審的項目。

F501060 餐館業」和「F206050 寵物食品及其用品零售業」

   

找到一個,「F501060 餐館業」的審查符合規定證明

列印時,記得"查詢結果"和"案件明細表"兩個畫面都要列印出來。單獨只有明細表,無法證明是哪個地址。

   

四、既有的找不到,只好開新案

回到【營業場所預先查詢】的首頁

   

如果是很熱門的地址,例如常常在出租,或者是商務中心,有好幾家登記在同一個地址,那麼按"下一步"後,就可以看見所有的查詢歷史。

這個歷史資料,我們已於前一個步驟查過了,但是沒有我們要的,就按"繼續申請"。

   

   

   

   

四、查詢預審結果

大約三、四個工作天後,再回來查詢結果

   

   

找到自己當初送件的案號,點選進去看結果

全部都符合規定,列印出來,附在案件裏面,即可送件。

   

五、那要是不符合規定,怎麼辦?

不符合規定的話,也會收到很明確的回覆,"不符合規定"

例如,我想在某個地址做肉類批發的生意,就被打槍了。

這時候,有三個做法:

一、換地址

二、刪除這個營業項目

三、改為"僅限辦公室使用"

再送一次或許就有機會可以核准。

   

六、這樣子就嫌麻煩了嗎?還有更麻煩的…

在內湖科學園區的地址,更麻煩。除了地址要審查核准,還要過三關。

首先營業項目一樣送審查,然後,官方會回覆你,需要"代轉權責機關",

這時候就寫申請書進去給產業發展局,詢問是否可在這個地址、做這個營業項目。

大約一個星期會收到回覆

   

收到後再寫申請書(官網有制式表格)送第二關,建築管理工程處,問問回饋金核算的事宜。

一樣再一個星期,可以收到回覆。

image

   

好的,那麼建管處說回饋金是0了,也就是不用繳,就可以跑最後一關了市政府了。

再寫一次申請書,一樣大約一個星期收到回覆

三關都過了,市政府也同意了,此時,這個地址就可以登記了。

   

七、如果不事先預審,可以嗎?

雖然上述的流程已經盡量簡單扼要、圖文並茂,但還是會有人嫌麻煩。就會有人問說,那可不可以等到最後由官方去審?可以,只是風險的考量。如果想要最後再審,就是送件時,簽名附上這一份,就可以了。

至於能不能過、能不能核准、能不能登記,就是看到時候官方的回覆了。

創作者介紹
創作者 Peter Feng 的頭像
Peter Feng

記帳記錄決策行為

Peter Feng 發表在 痞客邦 留言(1) 人氣()